前言 >>
磷酸西格列汀片由默沙东公司开发,是全球第一款获批用于治疗2型糖尿病的二肽基肽酶-4(DPP-4)抑制剂。磷酸西格列汀片于2006年10月首次在美国获批上市(商品名为Januvia),2009年9月在中国获批上市(商品名为捷诺维),该药在2012年达到年销售额峰值40.86亿美元[1]。
本文涉及的案例系西格列汀盐型晶体专利,本文通过梳理和分析西格列汀盐型晶体专利的无效案件,以期为已知化合物盐型晶体专利的撰写提供建议。
一、案情简介
西格列汀盐型晶体专利的专利名称为“二肽基肽酶-IV抑制剂的磷酸盐”,专利号为“200480017544.3”(下称涉案专利),专利权人为默沙东公司。根据笔者2024年3月22日查询的公开信息显示:涉案专利目前仍处于专利权有效状态。涉案专利共有12次无效记录,其案件编号分别为:(1)4W107337(无效请求日:2018年5月7日,无效请求人:宋晓莉);(2)4W110766;(3)4W110767(无效请求日:2020年7月6日,无效请求人:石药集团欧益药业有限公司(下称欧益药业));(4)4W111791;(5)4W112495;(6)4W112496;(7)4W112497;(8)4W112635;(9)4W112696;(10)4W112731;(11)4W115162;(12)4W116878。
国家知识产权局(下称国知局)针对第(1)个案件于2018年11月23日作出第37963号无效决定,宣告涉案专利部分无效;针对第(3)个案件于2021年2月8日作出第48334号无效决定,宣告涉案专利部分无效。
请求人宋晓莉不服第37963号无效决定,向北京知识产权法院(下称北知院)起诉,案号为(2019)京73行初2195号,北知院经过审理,于2020年12月18日判决驳回宋晓莉的诉讼请求,维持第37963号无效决定。
在第(1)个、第(3)个无效案件的审理过程中,专利权人默沙东公司均对权利要求进行了如下修改,表1列出了授权公告时的权利要求与无效阶段修改的权利要求的对比。
表1 授权公告时的权利要求与无效阶段修改的权利要求对比表

备注:
1、表1以及下文中的西格列汀是指:4-氧代-4-[3-(三氟甲基)-5,6-二氢[1,2,4]三唑并[4,3-a]吡嗪-7(8H)-基]-1-(2,4,5-三氟苯基)丁烷-2-胺;XRD是指:X射线粉末衍射。
2、授权公告文本中各权利要求主题分析:
权1:西格列汀二氢磷酸盐;
权2:R型西格列汀二氢磷酸盐;
权3:S型西格列汀二氢磷酸盐;
权4:R型西格列汀二氢磷酸盐结晶单水合物;
权5-7:使用XRD对R型西格列汀二氢磷酸盐结晶单水合物进行参数限定;
权8-9:使用固态碳-13CPMAS核磁共振对R型西格列汀二氢磷酸盐结晶单水合物进行参数限定;
权10-11:使用固态氟-19MAS核磁共振对R型西格列汀二氢磷酸盐结晶单水合物进行参数限定;
权12-17:R型西格列汀二氢磷酸盐结晶单水合物的使用量;
权18:含西格列汀二氢磷酸盐或R型西格列汀二氢磷酸盐结晶单水合物的药物组合物;
权19-20:西格列汀二氢磷酸盐的制备方法;
权21:含西格列汀二氢磷酸盐或R型西格列汀二氢磷酸盐结晶单水合物的用途;
权22:R型西格列汀二氢磷酸盐结晶单水合物的制备方法
3、无效阶段权利要求修改说明:
(1)相对于授权公告文本,无效阶段专利权人删除了原权利要求1-3和22;
(2)将原权利要求4作为新的权利要求1;
(3)将权利要求18引用“权利要求1或4的盐或者其药学上可接受的溶剂化物”修改为引用“权利要求1的盐”形成新的权利要求15;
(4)将原权利要求22的所有技术特征限定到原权利要求19中,同时将权利要求的主题名称修改为“制备权利要求1的结晶单水合物的方法”形成新的权利要求16;
(5)对应修改权利要求的编号和引用关系。
4、无效理由:
第(1)次无效:针对专利权人在无效审理过程中最终修改的权利要求,无效请求人的无效理由为:权利要求2-8不清楚、权利要求1-18不具备创造性,权利要求1-18得不到说明书支持。
第(3)次无效:针对专利权人在无效审理过程中最终修改的权利要求,无效请求人的无效理由为:权利要求1-18不具备创造性。
本文通过对第37963号、第48334号无效决定中涉及创造性部分进行分析,并基于这两次无效决定总结已知化合物盐型晶体专利的撰写启示。
二、案情详解
(一)第37963号无效决定据以宣告涉案专利全部无效的证据、事实和理由[2]
1.评述中主要参考的证据
证据5:专利文献DOP2002000438A及其部分中译文,公开日期2003年1月31日;
反证1:WO2005072530A1,公开日2005年8月11日(反证1是默沙东公司在涉案专利申请日后公开的另一篇专利文献,其中图2和图3分别公开西格列汀盐酸盐结晶一水合物的TGA曲线和DSC曲线,其测试TGA曲线与DSC曲线所用实验仪器和实验方法与涉案专利均一致)。
2.评述中的事实及理由分析
(1)关于修改后的权利要求1是否具备专利法第22条3款规定的创造性-以证据5公开的西格列汀盐酸盐为最接近的现有技术
请求人认为,涉案专利权利要求1相对于证据5公开的西格列汀盐酸盐的区别在于,证据5没有公开磷酸盐及其结晶单水合物。证据5给出了西格列汀可以与磷酸成盐以及形成晶体和水合物的技术启示,本领域已知磷酸仅有三种形式的酸,二氢磷酸盐的pH在酸性范围内,在进行药物研究时通过改变成盐方式、晶体形式等获得合理的溶解度、稳定性等物化性质以及形成一水合物是本领域技术人员的常规研究方式(参见证据2-4、6、8和18),因此涉案专利不具备创造性。
表2 涉案专利修改后的权利要求1与证据5的比较

笔者将涉案专利修改后的权利要求1与证据5的比较汇总在表2中,由表2可知,涉案专利修改后的权利要求1相较于最接近的现有技术(证据5)的区别特征为:两者所成的盐及其固体形式不同:权利要求1是二氢磷酸盐,证据5是盐酸盐,且权利要求1的二氢磷酸盐为结晶单水合物,该特征未被证据5公开。
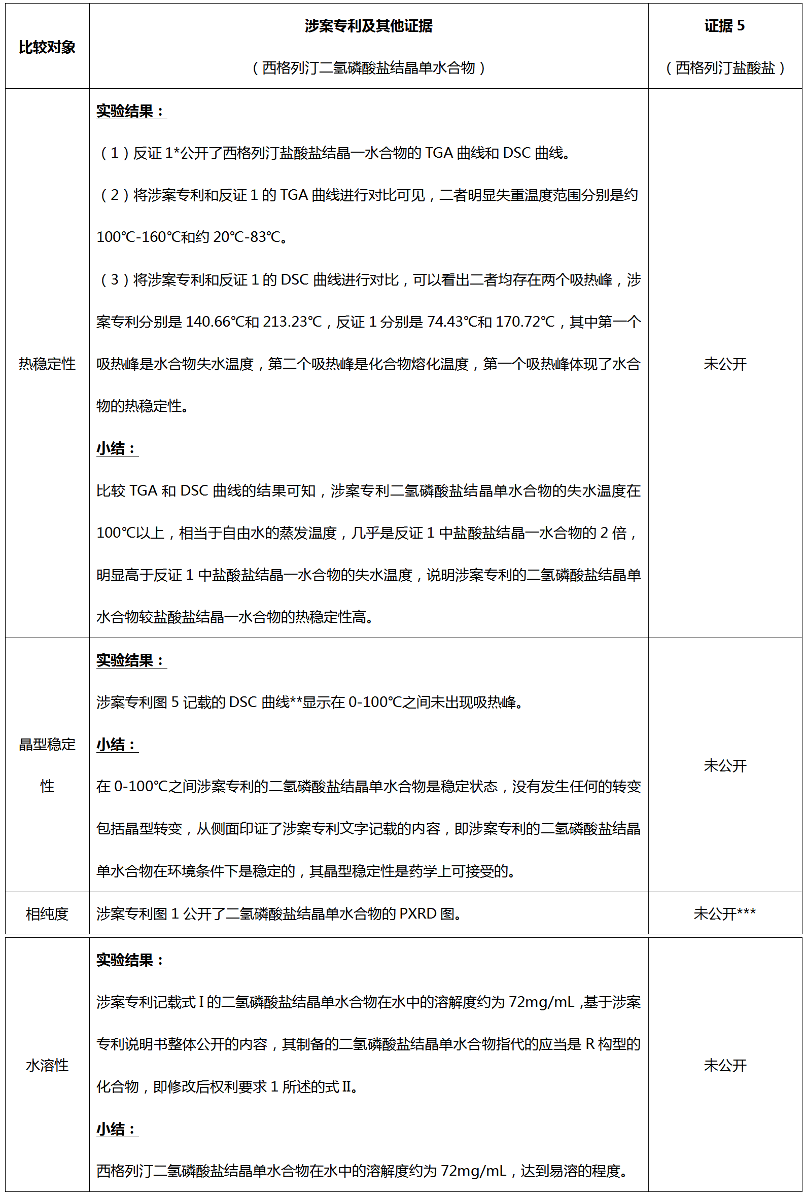
表3 涉案专利及其他证据与证据5公开的实验结果及技术效果的比较

备注:
* 反证1是专利权人在涉案专利申请日后公开的另一篇专利文献,其中图2和图3分别公开西格列汀盐酸盐结晶一水合物的TGA曲线和DSC曲线,其测试TGA曲线与DSC曲线所用实验仪器和实验方法与涉案专利均一致,尽管反证1公开日晚于涉案专利的申请日,但是在证据5公开西格列汀盐酸盐的前提下,反证1可以看作是在证据5的基础上测试了西格列汀盐酸盐结晶一水合物的TGA和DSC曲线,可以用于说明现有技术范围中西格列汀盐酸盐结晶一水合物的热稳定性。
** 本领域已知,DSC热分析法可以测定多种热力学参数,例如比热、反应热、转变热等。
*** 请求人主张使用证据10图3-4和证据11图4、13、16和19证明涉案专利的结晶度(相纯度)并非高于现有技术。经查,证据10-11的公开日晚于涉案专利的申请日,证据10图3和图4分别公开西他列汀(即西格列汀)L-酒石酸盐多晶型物和WO2005/072530中所述西他列汀L-酒石酸盐的PXRD图。证据11图4、13、16和19分别公开结晶西他列汀硫酸盐、乙酸盐、苯甲酸盐与和草酸盐的PXRD图。虽然证据10-11的公开日晚于涉案专利的申请日,但在证据5已经公开西格列汀可以与不同的酸成盐的前提下,证据10-11公开的内容一定程度上可以视为是对现有技术范围内的西格列汀盐的性质进行补充说明。比较涉案专利与证据10-11公开的内容可见,涉案专利与证据10-11进行PXRD测试使用的测试仪器不同,测试条件不完全相同,三者均未公开测试样品的纯度,因此无法将三者测试得到的PXRD图谱进行有意义的比较,无法确认涉案专利的二氢磷酸盐结晶单水合物相对于证据10-11公开的其它盐是否具有更优的相纯度。总结来说,证据10-11虽然可以用来进行补充说明,但是由于其测试仪器、测试条件等与涉案专利存在差异,故其实验结果无法与涉案专利进行比较。
笔者将涉案专利及其他证据与证据5公开的实验结果及技术效果的比较汇总在表3中,由表3可知,涉案专利相对于证据5公开的盐酸盐实际解决的技术问题是,获得一种热稳定性更好,晶型稳定性和水溶性在药学上都可接受的西格列汀的盐。
虽然证据5给出了西格列汀可以与磷酸成盐以及形成晶体和水合物的技术启示(当化合物为碱时,与其成盐的酸包括乙酸、苯甲酸、甲磺酸、硫酸、酒石酸……等,特别优选柠檬酸、氢溴酸、氢氯酸、马来酸、磷酸、硫酸、富马酸和酒石酸),但本领域技术人员基于这一内容所能够预期到的是,即便西格列汀与这些酸成盐,其性能也是相似的,并不能预期到,当西格列汀形成二氢磷酸盐时,其热稳定性会优于盐酸盐。
另外,虽然请求人主张证据2教导了改变成盐方式、晶体形式等技术手段,获得具有合理溶解度、稳定性等物理性质是本领域的常规研究手段;证据3给出了如何选择合适的酸成盐的技术启示;证据4教导了大约1/3的药物可形成水合物且大部分水合物为一水合物;证据6公开了磷酸二氢盐的pH为酸性,本领域技术人员容易选择二氢磷酸盐;证据8教导磷酸倾向于形成热稳定的盐;证据18教导外消旋体与单一对映体的熔点和溶解度有差异,涉案专利说明书公开的式I的二氢磷酸盐结晶单水合物的溶解度不等同于R构型西格列汀二氢磷酸盐结晶单水合物的溶解度。但是,国知局认为证据2仅仅泛泛地介绍了在制剂处方前研究时需要对药物的理化性质进行了解和改进,证据2和3涉及影响药物制剂降解的因素,不涉及药物本身稳定性的影响因素的讨论,证据4涉及药物水合物的形成,证据6涉及二氢磷酸盐的pH值,证据8涉及磷酸与甲磺酸常用于形成稳定的药物盐,证据18涉及不同旋光异构体的物理性质讨论。
综合以上分析,以证据5中公开的西格列汀盐酸盐作为最接近的现有技术,结合证据2-4、6、8和18的教导,均不足以影响到权利要求1的创造性。
(2)关于修改后的权利要求1是否具备专利法第22条3款规定的创造性-以证据5公开的西格列汀碱为最接近的现有技术
请求人还主张以证据5公开的西格列汀碱作为最接近的现有技术来评价权利要求1的创造性,认为证据5已经给出了西格列汀碱与磷酸成盐的启示,结合本领域的常识得到权利要求1是显而易见的。
对此,国知局认为,将证据5公开的西格列汀碱作为最接近的现有技术,涉案专利与该碱的区别特征仍然同上表2所示。从证据5中记载的该碱可以与多种酸成盐的技术信息,本领域技术人员的预期是,西格列汀碱的这些盐具有基本相同的性质,不可能预期到二氢磷酸盐结晶单水合物相对于盐酸盐结晶一水合物具有显著提高的热稳定性。因此,基于如上相同的理由,以证据5中公开的西格列汀碱作为最接近的现有技术,结合证据2-4、6、8和18的教导,也不足以得出权利要求1不具备创造性的结论。
最终,国知局基于默沙东公司于2018年10月17日提交的权利要求1-18项的基础上作出第37963号无效决定,维持涉案专利权有效。
请求人宋晓莉认为涉案专利权利要求1相对于证据1、证据5都是显而易见的,没有取得意想不到的技术效果,不具备创造性,在此基础上权利要求2-18亦不具备创造性,故对国知局作出的第37963号无效决定向北知院起诉。北知院[3]经审理认为证据确凿,适用法律、法规正确,程序合法,在(2019)京73行初2195号一审判决中驳回宋晓莉的诉讼请求,维持第37963号无效决定。
(二)第48334号无效决定据以宣告涉案专利全部无效的证据、事实和理由[4]
1.评述中主要参考的证据
证据1:WO 03/004498A1,公开日2003年01月16日,及其部分中文译文;
证据4:WO 2005/072530A1,公开日2005年08月11日,及其部分中文译文;
证据18:CN 110857302A,公开日2020年03月03日。
2.评述中的事实及理由分析
(1)关于最接近的现有技术及区别特征认定
请求人欧益药业认为涉案专利权利要求1相对于证据1结合证据2和/或3,再进一步结合公知常识评述权利要求1不具备创造性,欧益药业认为最接近的现有技术共有3组,笔者总结在表4中。
表4 第48334号无效决定中欧益药业主张的最接近的现有技术

国知局虽然认可请求人上述三组涉案专利与最接近的现有技术的区别,但是无论是相对于证据1的权利要求15还是实施例7,涉案专利权利要求1的发明实质均在于提供西格列汀的一种具体的盐型晶体,因此,判断涉案专利权利要求1是否具备创造性,关键在于本领域技术人员基于证据1是否有动机采用磷酸与西格列汀游离碱(或盐酸盐)形成盐(或改盐)并将其形成晶体以及相应的技术效果是否可以预期。
(2)本领域技术人员有动机尝试获得西格列汀的各种不同的盐型晶体
请求人认为,证据1-3和5-9说明西格列汀为中强胺,适合与无机酸成盐,优选的无机酸盐(即一类成盐剂)仅数个,盐酸盐具有易吸湿和腐蚀设备等缺点,磷酸盐有提高水溶性和热稳定的优点,本领域技术人员更有动机选择磷酸盐;进一步地,磷酸盐的第三个pKa值与西格列汀游离碱的pKa值刚好相差3以上,符合药物成盐选择的规律,本领域技术人员有动机选择磷酸盐且其易形成水合物。证据11表明成盐后的固体选择晶型也是药物研发的基本思路。因此权利要求1不具备创造性。
专利权人认为,涉案专利的发明核心在于所述化合物的二氢磷酸盐结晶单水合物是有目的的选择,与其优异的技术效果相关联,而非在化合物的基础上进行泛泛选择即可获得的。
对此,国知局认为,首先,本领域技术人员有动机选择证据1的西格列汀游离碱(或盐酸盐)作为成盐(或改盐)的基础化合物,并尝试将该游离碱(或盐酸盐)形成(或改成)各种酸(包括磷酸)的加成盐。证据1教导盐可由药学上可接受的、无毒性酸(包括无机和有机酸)制备,特别优选柠檬酸、磷酸等酸,证据9公开西格列汀的pKa在8-9之间,依据证据6的教导西格列汀属于中等强度的胺,与无机酸成盐较好,证据3和5-7教导了药物或者碱性药物成盐可以提高药物的水溶性,依据上述教导,本领域技术人员可以尝试使用西格列汀与无机酸成盐以提高其水溶性。进一步地,证据7还教导磷酸用于提高终产品的水溶性以及容易形成热稳定的盐,证据7和9分别公开磷酸的pKa1:1.96,西格列汀的pKa在8-9之间,证据2-3教导了成盐基团的pKa值与其抗衡离子的pKa值之间应该存在约3个单位的最小差异以及共轭酸的pKa必须小于或等于药物碱性中心的pKa,依据证据2-3的教导,磷酸的pKa1与西格列汀的pKa相差大于3个单位,本领域技术人员有动机尝试选择磷酸根与西格列汀成盐。其次,研究已知活性药物化合物的晶体形式及其性质是药物化合物开发中的普遍动机。证据8教导了1/3的药物可以形成结晶水合物,证据2和11教导了每种药物存在不同的多晶型以及选择合适的多晶型将决定制剂是否稳定。上述证据说明本领域已经意识到药物晶型及其对制剂的影响,因此研究药物的晶体形式及其性质存在本领域的普遍动机。
综上,国知局认为,针对西格列汀这一已知化合物,无论是以证据1的权利要求15还是实施例7作为改进基础,本领域技术人员均有动机研究其酸的加成盐(包括磷酸盐)及其盐的晶体。
(3)关于涉案专利是否产生了预料不到的技术效果
判断是否产生了预料不到的技术效果,首先是要确认涉案专利西格列汀二氢磷酸盐结晶单水合物的技术效果,其次是要确认证据1的技术效果,最后是将二者进行对比,最终确定技术效果的差异对于本领域技术人员而言是否可以预料得到。
涉案专利说明书记载了西格列汀二氢磷酸盐结晶单水合物的热稳定性、晶体稳定性和水溶性,相关实验结果及小结可参见本文表3所示;证据1本身未记载西格列汀游离碱、其可药用盐(包括其盐酸盐无定形物)的技术效果;无效请求人以及专利权人各自提供的涉及技术效果的证据所公开的实验数据列表如表5所示。
表5 请求人与专利权人各自提供的涉及技术效果的证据所公开的实验数据汇总表

无效请求人和专利权人基于表5涉及技术效果所形成的争议焦点在于:(1)在后公开的证据4、9、14-18、22、24中所述的盐及其性质是否可以用于证明现有技术的水平;(2)涉案专利公开的西格列汀二氢磷酸盐结晶单水合物相对于现有技术是否产生了预料不到的技术效果。国知局基本本案证据作如下评述:
首先,证据4、9、14-18、22、24中,除证据4、18涉及盐酸盐单水合物结晶外,其余均涉及西格列汀的各种盐的无水物结晶,不能直接将这些无水物结晶视为成盐成晶后的一般水平与含水物结晶混杂进行比较,因为其中水分子的存在,将会使二者在性能(如稳定性等)上存在较大差别。故判断涉案专利的西格列汀磷酸二氢盐单水合物的技术效果是否可以预期,就目前的证据而言,只能以证据4、证据18中的盐酸盐结晶一水合物的技术效果为基础。
其次,关于热稳定性和晶型稳定性。将涉案专利和证据4的TGA、DSC曲线进行对比可见,涉案专利二氢磷酸盐结晶单水合物的失水温度在100℃以上,相当于自由水的蒸发温度,几乎是证据4中盐酸盐结晶一水合物的2倍;类似地,与证据18中盐酸盐单水合物的TGA、DSC曲线进行对比,涉案专利二氢磷酸盐结晶单水合物的失水温度亦有明显提高。这是本领域技术人员基于请求人提供的在案证据所无法预期的。证据7仅教导了磷酸容易形成热稳定的盐和形成水合物的趋势,证据23仅教导无定形相对于结晶热力学不稳定,无定形物有转化成结晶的趋向,并没有给出将盐酸盐水合物的氯阴离子换成二氢磷酸根阴离子将会提高盐型晶体的热稳定性和晶体稳定性。
再者,关于水溶性。证据5教导了胺能和酸成盐,铵盐都是结晶形固体,易溶于水。证据1公开的西格列汀为胺,本领域技术人员在证据5的教导下可以预期西格列汀的盐均易溶于水,证据18和22公开的西格列汀的盐的水溶性也证实了本领域技术人员的预期。且证据18公开盐酸盐结晶一水合物在水中的溶解度为74.3mg/mL,涉案专利二氢磷酸盐结晶单水合物的水溶性相对于上述证据没有达到不可预期的程度。
综上,虽然以证据1为最接近的现有技术,本领域技术人员有动机尝试将西格列汀游离碱成盐成晶,但在案证据不足以证明涉案专利的西格列汀二氢磷酸盐结晶单水合物热稳定性和晶型稳定性方面的技术效果是可以预期的,请求人关于权利要求1相对于证据1结合证据2和/或3再进一步结合公知常识不具备创造性的无效理由不成立。权利要求2-18直接或间接引用权利要求1,同理,请求人关于上述权利要求不具备创造性的无效理由也不成立。
最终,国知局基于默沙东公司于2020年11月12日提交的权利要求1-18项的基础上维持涉案专利的发明专利权有效。
三、案件启示
通过系统性梳理利格列汀涉及的第37963号和第48334号无效决定,笔者认为,本案对涉及已知化合物盐型晶体专利的撰写注意事项主要为:首先,应注意从多个维度体现盐型晶体的技术效果,还应注意将本申请的盐型晶体的技术效果与其最接近现有技术的技术效果进行比较,以突出本申请请求保护的盐型晶体相对于最接近的现有技术具有预料不到的技术效果;其次,在涉及参数表征的权利要求撰写时,可进行多维度、有层次地设计;最后,应关注权利要求主题的布局。
(一)多维度呈现盐型晶体的技术效果以提高专利的稳定性
在创造性评价中,一般会评估涉案专利相对于最接近的现有技术是否具有预料不到的技术效果,如果专利申请人可以多维度、多角度地呈现涉案专利技术方案的技术效果,无论是对专利授权审查阶段的审查员,还是对专利确权阶段的无效请求人,其驳回或无效成功的难度显然都是显著增加的。
涉案专利从4个角度分析了技术效果:1.通过TGA、DSC体现热稳定性,2.通过DSC体现晶型稳定性,3.通过XRD体现相纯度,4.通过溶解度体现水溶性。
在第37963号无效决定中,由于无效请求人提供的证据无法证明现有技术,即盐酸盐结晶一水合物的热稳定性、晶型稳定性、水溶性优于涉案专利的二氢磷酸盐结晶单水合物,因此涉案专利得以维持有效。
在第48334号无效决定中,虽然无效请求人提供证据证明了盐酸盐结晶一水合物在水中的溶解度为74.3mg/mL,其高于涉案专利二氢磷酸盐结晶单水合物的溶解度72mg/mL,但是无效请求人未能提供证据证明盐酸盐结晶一水合物的热稳定性和晶型稳定性优于涉案专利的二氢磷酸盐结晶单水合物,因此涉案专利再次得以维持有效。
试想,如果涉案专利仅仅记载了二氢磷酸盐结晶水合物水溶性的技术效果,那么,虽然涉案专利能够在第37963号无效宣告的证据中侥幸获得维持,在第48334号无效宣告中,面对无效请求人提供的更优水溶性技术效果的证据时,涉案专利被无效的风险便大大增加了。
(二)涉及参数表征的权利要求进行多维度、多层次设计以获得相对大且稳定的保护范围
《最高人民法院关于审理侵犯专利权纠纷案件应用法律若干问题的解释》(法释〔2009〕21号)第七条:人民法院判定被诉侵权技术方案是否落入专利权的保护范围,应当审查权利人主张的权利要求所记载的全部技术特征。
被诉侵权技术方案包含与权利要求记载的全部技术特征相同或者等同的技术特征的,人民法院应当认定其落入专利权的保护范围;被诉侵权技术方案的技术特征与权利要求记载的全部技术特征相比,缺少权利要求记载的一个以上的技术特征,或者有一个以上技术特征不相同也不等同的,人民法院应当认定其没有落入专利权的保护范围。
根据上述司法解释的规定,我们可以知道,权利要求中的技术特征越少,其保护范围相对越大。因此,我们在进行专利权利要求撰写的时候,应注意设计权利要求的层次。针对已知化合物盐型晶体涉及的参数表征,可以将不同的参数分组进行限定,且在每组中将主要的参数限定在在先的权利要求中,将其他相对重要的参数进一步在其从属权利要求中进行限定。
回看涉案专利的权利要求(表1最后一列无效阶段修改的权利要求),权利要求2-4系XRD的参数限定,其中权利要求2限定了光谱d间距为7.42、5.48和3.96埃;权利要求3在权利要求2的基础上进一步限定了d间距为6.30、4.75和4.48埃;权利要求4在权利要求3的基础上进一步限定了d间距为5.85、5.21和3.52埃。权利要求5-6系固态碳-13CPMAS核磁共振的参数限定,其中权利要求5限定了在169.1、120.8和46.5ppm处显示有信号,权利要求6在权利要求5的基础上进一步限定了在159.0、150.9和40.7ppm处显示有信号。权利要求7-8系固态氟-19MAS核磁共振的参数限定,其限定方式与权利要求5-6类似。笔者认为,上述有层次的限定方式相比较于直接将几乎所有参数均进行限定或者直接引用谱图进行限定的方式,可以获得相对更大且稳定的保护范围,值得学习和借鉴。
相反,在《涉及参数表征类专利的撰写启示--托吡司特晶型专利无效案解析》一文中,托吡司特晶型专利说明书中不仅记载了目标产品的XRD的测定结果,还记载了目标产品的热分析(DSC)测定结果,但是权利要求书中却仅仅限定了目标产品基于XRD的部分衍射角。试想如果专利权人在从属权利要求中对XRD其他的衍射角进行进一步的限定,且使用DSC进行进一步的限定,那么无效请求人至少还需要进一步提交证据证明其所主张的附件2实施例3的制备方法所制备得到的化学产品具有与其他XRD中的衍射角,还需要证明具有DSC参数相同的参数,这无疑增加了请求人的无效难度。
(三)关注权利要求主题的布局
涉案专利在权利要求主题方面的布局非常值得我们学习和借鉴,在授权公告的权利要求中,其主题包含了化合物盐型、化合物异构体、化合物异构体对应的水合物晶体、不同参数(包括XRD、固态碳-13CPMAS核磁共振、固体氟-19MAS核磁共振)表征、药效成分的使用量、药物组合物、药物制备方法、药物用途。虽然在无效过程中,为了克服权利要求得不到说明书支持的问题,专利权人删掉了化合物盐型、化合物异构体,但是该问题其实是可以在撰写时通过提供相关实验数据加以解决的。
我们在进行已知化合物盐型晶体专利撰写时,除了考虑该已知化合物盐型晶体本身的保护外,还可以以向前、向后以及平行方向分别进行延伸,向前延伸如该晶体的使用量、该晶体所形成的药物组合物、该晶体药物的制备方法以及药物用途等;向后延伸如该盐型本身以及其他盐型;平行方向延伸如是否存在其他晶体。
四、小结
通过梳理和分析西格列汀盐型晶体专利的2个无效决定,对我们在撰写化合物盐型晶体专利时的启示为:第一、应关注权利要求主题的布局,除了考虑化合物盐型晶体本身外,还可以以向前、向后以及平行方向分别进行延伸拓展;第二、在涉及参数表征的权利要求撰写时,可进行多维度、有层次地设计;第三、应注意从多个维度体现盐型晶体的技术效果,还应注意将本申请的盐型晶体的技术效果与其最接近现有技术的技术效果进行比较,以突出本申请请求保护的盐型晶体相对于最接近的现有技术具有预料不到的技术效果。
咨询电话
13932183744
业务咨询
咨询留言,我们会尽快联系您